支票是個人或企業在進行大額款項支付、商業往來時經常使用的票據工具。持票人只要在支票兌現期限內,攜帶支票前往金融機構,就可以要求支付票面上載明的金額。
支票上的各項標記直接影響兌現方式,需要了解以下三種標記的含義

圖片來源:法律人
1. 左上角雙平行線標記:這種標記又稱為「劃線」。當支票左上角出現雙平行線時,代表該張支票僅能透過存入銀行帳戶的方式兌現,無法直接至銀行櫃台換取現金。相反地,若支票未有劃線標記,持票人就能直接到銀行兌換現金。
2. 憑票支付欄位(抬頭):支票第一行通常設有「憑票支付」欄位,當發票人在此欄位後方填寫受款人姓名時,該張支票就只有指定的受款人才能領取。若僅標示「憑票支付」而未註記「禁止背書轉讓」,受款人仍可透過在支票背面簽名或蓋章的方式,將支票轉讓予他人代為領取。
3. 禁止背書轉讓標記:當支票上註明「禁止背書轉讓」(常簡稱「禁背」)時,僅限支票上「憑票支付」欄位所載明的受款人本人才能兌現,且不得轉讓給其他人領取。金融機構在辦理兌現時,會核對受款人的身分證明文件,確認無誤後才能完成兌換手續。
企業為什麼要加註禁背?主要有三個原因:
1.避免關係複雜化: 如果支票可以一直轉讓下去,最後拿到支票的人可能跟原本開票的企業完全沒有生意往來,卻能要求付款,容易產生糾紛。
2. 減少法律風險: 開票企業只需要對直接的交易對象負責,不用擔心支票轉來轉去後的複雜責任問題。
3.防止遺失風險: 萬一支票遺失,也不會被其他人拿去盜領,因為只有指定受款人才能兌現。
簡單來說禁背票就像是「實名制」的支票,只有收款人本人能使用,這樣比較安全,但也限制了資金運用的靈活性。
1. 如果支票上有劃線+抬頭+禁背,那就只有受款人本人可以兌現。
2. 如果是劃線+抬頭,則可以在背面簽名或蓋章由他人代領。
3. 如果只有劃線,那麼持有支票的人都可以存入戶頭兌現。
4. 沒有劃線則可以直接兌現。

表格整理:BZNK
早期中小企業與大企業往來,生意做越多,應收帳款就越多,造成公司週轉金壓力就越大,但因為大部分企業的應收帳款是禁背支票,所以企業主手上即使有多張支票,往往因為支票上註記了禁背票,而無法拿去銀行或融資公司作抵押貼現。週轉金是企業維持日常營運的流動資金,當收入與支出出現時間差時,週轉金就是企業的「生命線」。而禁背票的存在,讓這個問題變得更加嚴重。
週轉金是當企業資金無法正常流轉而預備的營運資金。在實際的企業經營中,與一般消費者當場結清的交易模式不同,企業間的商業往來由於金額龐大,在款項入帳前經常會有一段延遲期間,或是以支票作為應收帳款的憑證。在付款到期日之前,企業的日常營運都必須仰賴現金維持,因此週轉金就是「企業在銷售收入入帳前,用來維持正常營運的必要資金」。反之,如果這時候內部資金不足,就會出現「資金,缺口」造成「週轉不靈」。
企業若缺乏充足的週轉金,就會面臨「週轉不靈」的危機。一般企業在完成交易後,通常需要等待3到6個月才能收到現金,即便企業營運狀況良好、帳面上顯示獲利,仍可能因為現金不足而無法支付公司營運等費用。企業規模越大,這種財務風險往往越高。一旦企業在資金調度上卡關,最終就會陷入變現能力不足的「黑字倒閉」困境——雖然帳面上有盈餘,卻因為現金流斷鏈而倒閉。
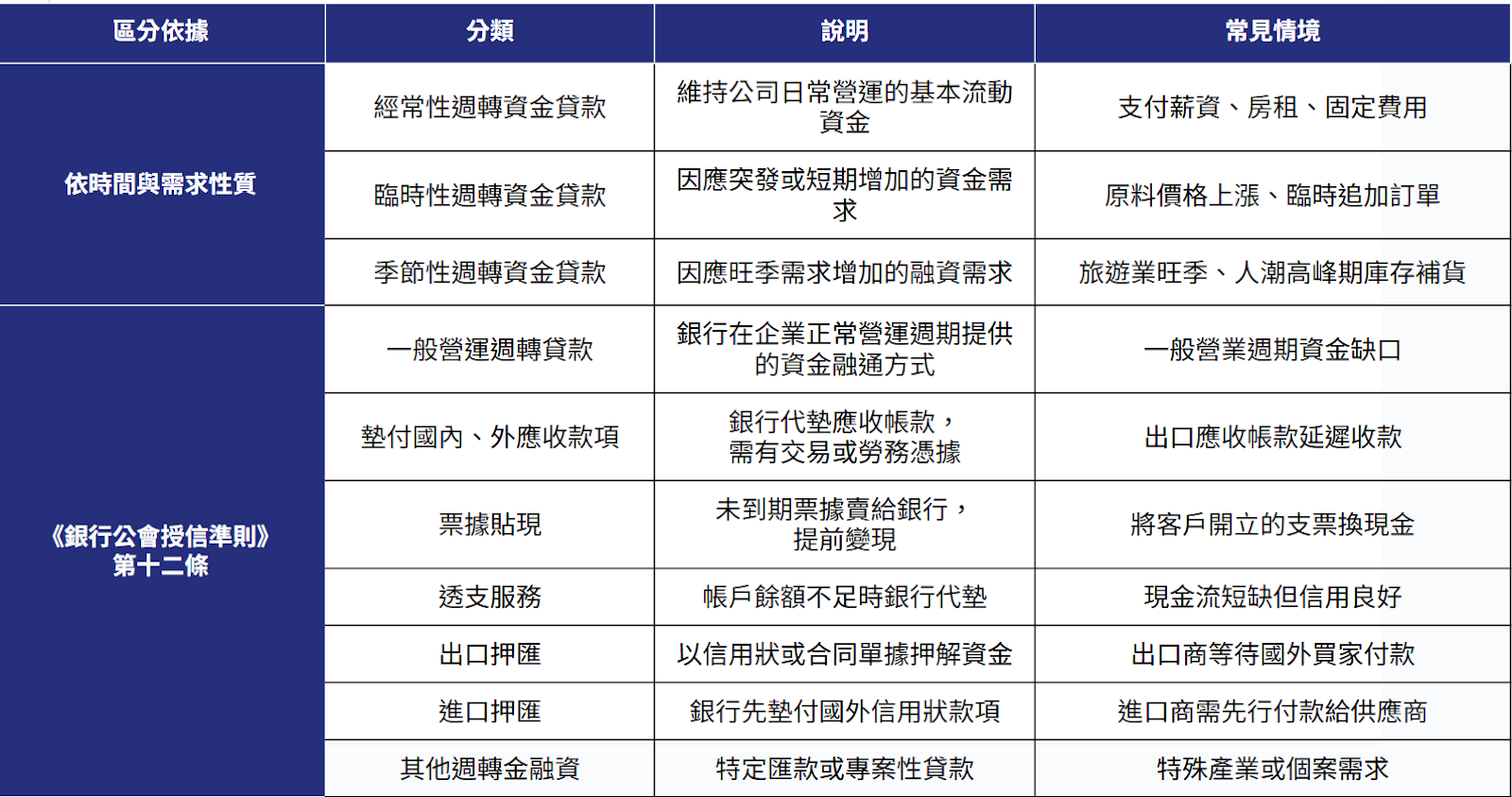
企業在日常經營中,週轉金通常被視為短期資金或營運資金的核心來源。依時間長短及資金需求的特性,大致可分為三類:
1.經常性週轉資金貸款:為了確保公司日常運作所需的流動資產充足,當現有資金不足時,企業會透過此類貸款維持營運穩定。
2.臨時性週轉資金貸款:當公司因應特定營運需求而短期增加資金需求,例如預期原料價格上漲,提前下單備貨,就可能申請此類資金。
3.季節性週轉資金貸款:針對產業旺季需求突然增加的狀況,協助企業補足短期週轉資金,避免錯失銷售機會。
依據《中華民國銀行公會會員授信準則》第十二條,週轉金貸款還可細分為以下七種形式:
1.一般營運週轉貸款:銀行在企業正常營運週期中,提供的資金融通方式。
2.墊付國內、外應收款項:銀行協助借款人代墊應收帳款,需以有效的商品或勞務債權為依據。
3.票據貼現:企業將未到期的支票或匯票出售給銀行,透過銀行收取利息後提前變現。
4.透支服務:當帳戶資金不足時,銀行先行墊付,通常僅限信用良好的借款人。
5.出口押匯:出口商以信用狀或合同單據作為擔保,向銀行先行押解資金。
6.進口押匯:進口商委託銀行墊付國外信用狀項下的款項,以確保交易順利進行。
7.其他週轉金融資:例如銀行提供的特定匯款或專案性資金服務。
週轉金用途與貸款種類比較表

表格整理:BZNK

一般企業建議至少預留6至12個月的週轉金,以因應日常開銷及突如其來的天災或意外狀況。至於創業者,較保險的做法是準備3年的創業週轉金,這筆金額足以支撐創業者個人三年的營運需求。若期間開始聘用員工,資金消耗會加快,但即使折半,仍能支撐1至2年,讓創業者有充裕的時間去驗證商業模式與創業想法。
1. 週轉金的計算重點在於掌握兩個關鍵數據:現金轉換循環期、每日平均營運成本。
週轉金需求=現金轉換循環期 × 日平均成本費用
現金轉換循環期=(應收帳款平均天數 + 存貨平均週轉天數)- 應付帳款平均天數
備註:存貨平均週轉天數為「進貨製造到交貨」的時間
日平均成本費用=年度營業額 ×(1-毛利率)÷ 365
2. 實際計算範例: 假設某企業年營業額為2,400萬元,毛利率為 20%,營運週期包含進貨 45 天、銷售 30 天、收款 45 天,而應付帳款則能延後 40 天支付:
現金轉換循環期:80 天
計算式:(應收帳款平均天數 45天+ 存貨平均週轉天數 30天+45天)- 應付帳款平均天數 40天=80天
計算日平均成本費用:5.26 萬元/天
計算式:2,400 萬 ×(100% - 20%)÷ 365 ≈ 5.26 萬元/天
週轉金需求:5.26 萬元 × 80 天 ≈ 421 萬元
這意味著即使企業營運良好,也需要準備421萬元的現金,才能維持正常週轉。如果手中的支票無法提前變現,企業就可能陷入「黑字倒閉」——帳面有獲利,但現金流斷鏈。
雖然「企業週轉金貸款」是許多老闆慣用的資金來源,但這並不是唯一的選擇。由於銀行貸款往往審核嚴格、流程耗時,並非所有企業都能順利通過,因此在創業前,經營者也需要了解其他週轉金籌措的方式,才能在資金調度上更具彈性。選擇融資管道時,不應該只考慮利率高低,還需要綜合評估以下因素:
時效性需求: 急需資金時,撥款速度比利率更重要
額度適配性: 確保融資額度符合實際需求規模
還款彈性: 評估還款條件是否符合企業現金流狀況
長期合作: 考慮是否有利於建立長期的金融合作關係

圖片來源:Bznk
1. 銀行週轉金貸款
對多數企業主而言,銀行仍是最常依賴的資金來源。銀行提供的週轉金貸款種類多樣,例如一般營運週轉金貸款、國內應付帳款週轉金貸款、透支服務、代墊票款等。在審核貸款時,銀行多依循「授信 5P 原則」:借款人的信用狀況、擔保品的價值、還款能力評估、資金用途說明、企業未來發展展望;其中最被重視的,往往是還款能力。因此,若企業信用紀錄良好、資金用途清楚、現金流穩定,且具備成長潛力,通常能提升核貸的成功率。相對來說,新創公司、中小企業或小額融資需求,因風險較高,往往不在銀行的放款重點範圍內,因此核准率普遍偏低。
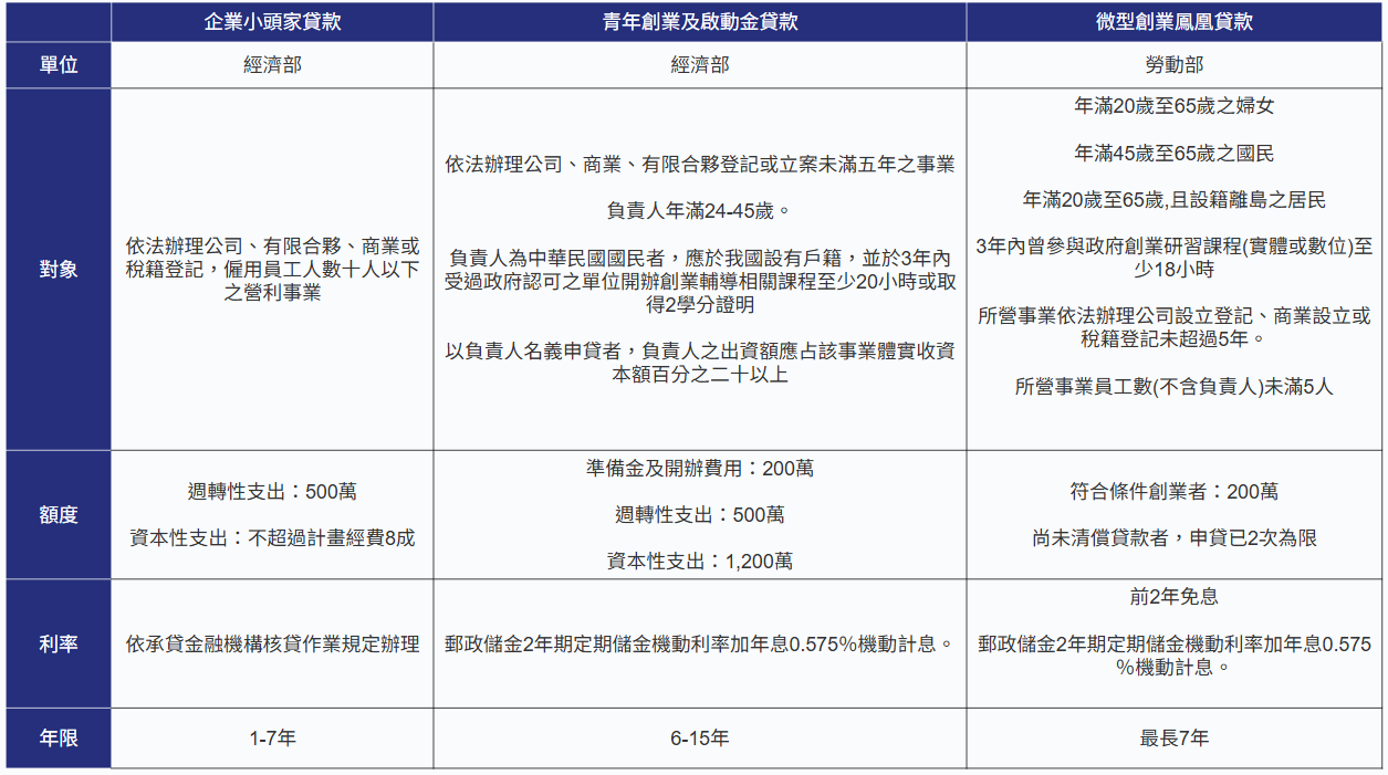
2. 政府輔導補助貸款
為了鼓勵企業發展、支持青年創業,政府推出各項優惠貸款方案,例如經濟部的企業小頭家貸款、青年創業及啟動金貸款,以及勞動部推出的微型創業鳳凰貸款等。
政府輔導貸款雖然提供優惠條件,但通常有名額限制和時間約束,各企業條件不同,不一定能順利申請成功。

圖表來源:Bznk
3.民間融資公司與平台
當銀行、政府管道都無法順利取得資金時,民間融資相對來說條件較為寬鬆。最常見的民間貸款方式包括汽機車貸款、房地產二胎貸款、個人信用貸款,以及其他擔保品貸款等。
當企業在週轉金上面臨壓力時,不一定只能依靠外部融資,也能從內部管理著手,透過縮短現金轉換循環(Cash Conversion Cycle, CCC) 來改善資金流動性。常見做法包括:
1.提升生產與銷售效率:透過導入新技術、優化生產流程,或加強行銷手法,加快產品銷售速度,縮短存貨平均週轉天數。這考驗的是企業在「製造能力」與「市場拓展」上的實力。
2.加速應收帳款回收:想辦法提高收款效率,例如建立嚴謹的信用審查制度、採用電子支付或提前付款折扣,讓客戶提早付款。雖然這往往是最具挑戰的環節,但對改善現金流影響最大。
3.延長應付帳款期限:與供應商協商更寬鬆的付款條件,延後資金流出的時間。這通常取決於企業的議價能力與採購規模,規模越大,談判空間也越大。
在企業財務管理中,支票運用與週轉金控管是維持營運穩定的核心。唯有充分理解各種融資工具的特性,企業才能建立更靈活、高效的資金調度機制。無論是透過傳統銀行貸款,還是其他融資管道,重點始終在於選擇最契合自身需求的解決方案。商業環境瞬息萬變,企業主若能持續追蹤市場動態,並依據營運狀況即時調整融資策略,便能確保現金流保持穩定,進而支撐企業的長期成長。良好的資金調度,不僅能解決短期的週轉問題,更是企業永續經營的基石,也是提升競爭力與創造價值的重要關鍵。
企業經營的每個階段,幾乎都會遇到需要外部資源與專業協助的時刻,只是多數人並不確定,該從哪裡開始。
關於夢想智賦|你的公司資源加速器
我們致力於成為企業成長的最佳推手,提供一站式的企業資源整合服務,讓創業這條路不孤單:
【資金媒合】協助申請政府補助、財務募資,讓好點子有錢執行。
【顧問陪跑】提供數位轉型工具與專業諮詢,解決經營卡關難題。
【品牌曝光】舉辦活動與媒體宣傳,讓更多人看見你的品牌。
不論你是新創公司、中小企業還是想要數位轉型,我們提供多元顧問團隊來幫你找到對的成長資源!
► 想免費獲得第一手關鍵情報資源?免費加入【官方會員】獲得會員專屬電子報+【官方LINE帳號】,最新資訊不漏接,我們陪你一起把公司做大!