當你有創意、有想法及點子,並去實踐自己的夢想時,看到銀行存摺上,少了幾個0的時候,除了可以考慮經濟部中小及新創企業署所提供的青年創業貸款或是銀行抵押貸款之外,群眾募資的方式也是一種獲得資金的選擇。我們熟知的募資方式大多是你贊助支持、我回饋商品的模式,但其實群眾募資還有很多種類型,根據不同的回饋方式分成回饋及預購式、債權式、股權式等三種類型喔(可參考:證交所-群眾募資)。
近幾年,因為網際網路使用日趨普及,群眾募資(Crowdfunding)興起一陣風潮,成為熱門的募集資金重要管道之一。根據台灣證券交易所定義,群眾募資是透過多數社會大眾的小額資金,發揮群體集結的力量,支持個人、法人或組織使其目標或專案得以完成。簡單來說,通常是有具體提案企劃的募資人需要資金,透過群眾募資平台媒合出資者,取得創業資金;而一般民眾也可以在平台上尋找有興趣的專案或計畫去贊助。
目前回饋及預購式募資是臺灣最常見的群眾募資方式。以此類型來說,透過知名平台,如:嘖嘖zeczec、flyingV、挖貝、Pinkoi (2024年12月1日終止群募服務)、MYFEEL等,募資者可以先取得資金,事後再提供回饋或是產品給出資者。這樣的集資方式不但能解決金援問題,也能有效降低募資者的經營風險,不會因為先花了不少錢去製造出產品,最終卻賣不出去,而產生許多庫存,資金積壓或營運資金不足等問題。
以下可再細分說明這兩種類型:
以嘖嘖為例,群眾募資平台會刊登各式各樣的創意專案計畫,不僅能協助出資者實踐夢想,也能讓出資者透過贊助獲得最新、最快、獨一無二的商品及美好體驗。
圖片來源:嘖嘖官網
對募資者來說,平台提供一個實踐夢想的機會,募資者可以提出自己的創意構想,並制定計劃目標,包括產品與服務設計、集資金額多寡、達成每階段或門檻時可提供什麼回饋等等,提供出資者獨特回饋吸引他們出資支持,包括預售產品、門票,甚至限量商品、會員優惠等獨家獎勵。 對出資者而言,他們可以透過平台支持贊助自己有興趣或喜愛的專案計畫,若計畫成功,出資者可依照贊助金額獲得預購回饋;假如募集失敗,支持的資金就會退回至匯款帳戶中。
舉例來說,嘖嘖平台的「奧樂雞排店集資計畫」,募資者為了減少雞隻的食用,提出「素雞排」的概念,設定集資目標與贊助計畫並經過平台審核提案內容,通常整個集資時間會落在 30 - 45天。當達到目標金額,即解鎖相應回饋,並在完成集資後,嘖嘖平台會收取8%募資金額,作為金流服務、手續費及網站維運之用,扣除費用後才會交給募資者剩餘募集資金,而募資者須在自己設定期間內完成產品與回饋的交付。

圖片來源:嘖嘖官網
以下我們整理出幾個要項,以站在募資提案者的角度而言,此類型方式有哪些優缺點。
資料整理:夢想銀號
債權式群眾募資又可稱為借貸式群眾募資或是網路借貸平台 P2P(Peer to Peer),是指出資者將金錢借給募資者,在約定期限內募資者需要定期償還本金與約定利息。簡單來說,這類型平台主要媒合借貸雙方,出資者可以在平台上尋找有資金需求的人,平台上先行約定借款幣種、資金用途、借款金額、還款利率、還款期限、還款方式、違約責任等內容,而出資者也可以藉由借出資金獲得利息的報酬收入。若是平台運作順利,則需要注重其違約風險管控。
台灣金融機構眾多,消費金融業務發達,加上個人信用貸款利率較低,但在借款人取得信用貸款的條件上有較嚴格的要求,若是借款人有資金需求卻不符合銀行的審核條件的情況下,包括:信用小白、信用分數較低、無法提供財力證明…等等的族群,若有資金上的需求,可以選擇債權式群眾募資平台,因爲平台審核門檻相較金融機構來的低,相對來說比較容易取得貸款資金。目前台灣運作的平台例如:夢想銀號 (專為職人/副業/斜槓/自由創作者/新創公司提供借貸媒合)。
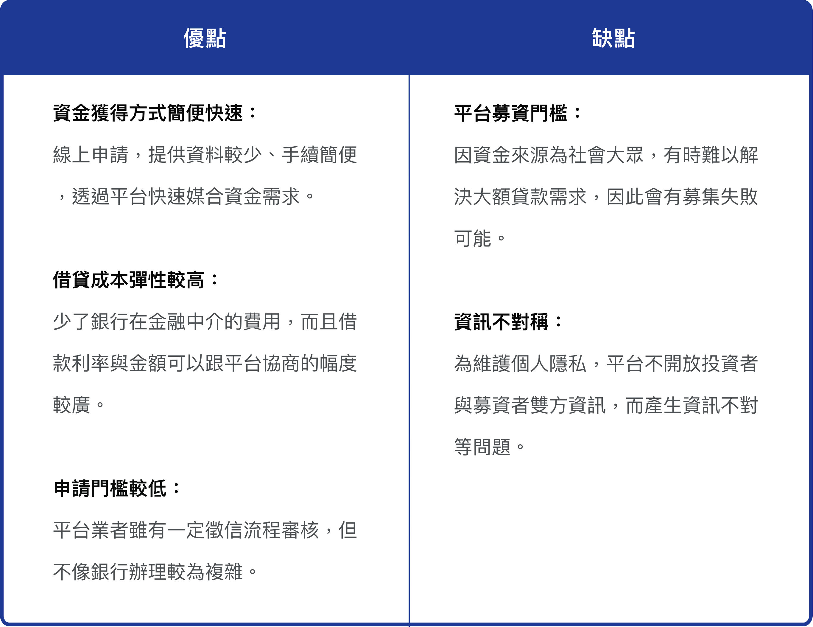
以下我們整理出幾個要項,從借款人的角度,此類型方式有哪些優缺點。
資料整理:夢想銀號
另外,若是以出資者角度,此類平台的優點包括:

股權式群眾募資是協助未公開發行(Private company)的公司且實收資本額在3仟萬元以下取得資金,並以公司股權釋出作為交換,出資者取得其股權,成為公司股東並擁有盈餘利益的分配權,而部分平台業者除了提供募資功能之外,還提供財會及內稽內控的輔導功能,及協助宣傳行銷。 國際上有許多知名股權募資平台,包括AngelList、OurCrowd等,而在台灣此類型募資方式較不常見,目前僅有第一金證券、元富證券、大昌證券及曙光股權群募證券( 111年 5月 31日終止營業經主管機關核准)等證券商來經營此類型平台業務。
以第一金證券eFUN股權群眾募資平台為例,該平台不僅提供募資者媒合創業發展的資金,還能有引進中長期的策略投資人或創投(VC:Venture Capital)成為公司股東,以及提供相關的輔導、宣傳等經營上協助,而募資者則是以自己經營的企業股權作為交換。

圖片來源:第一金eFUN股權群眾募資平台
我們依舊是站在募資者(公司募資)的角度,以下為此類型方式有哪些優缺點整理可參考。
資料整理:夢想銀號
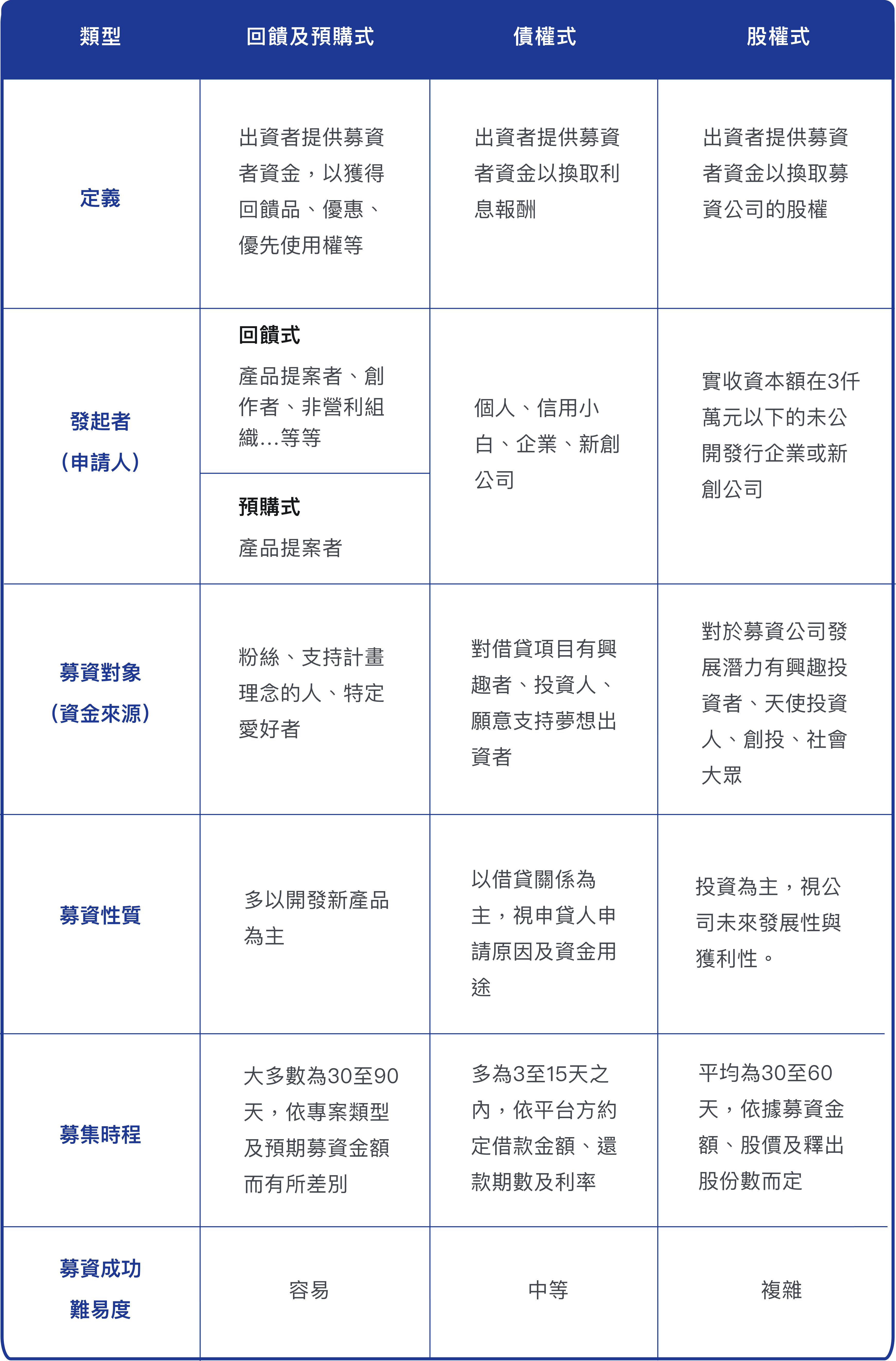
最後我們整理上述所提到的回饋及預購式群眾募資、債權式(借貸)群眾募資、股權式群眾募資等三種類型,以下表格更能讓大家一目了然,選擇適合適切的群募類型來使用。
資料整理:夢想銀號
當有資金需求時,除了向銀行申請信用貸款、預借現金,又或是青年創業貸款、抵押貸款等等,其實還有群眾募資平台的集資方式可以選擇。在申請群募之前,建議大家要先多做事前評估及準備,評估方向包含募資方案類型、提案成功率、募資費用及成本、募資限制、提案準備資料、服務彈性、出資者規模與類型等等,都可以列入考量。因為釐清自己的需求,再去尋找合適的平台,才能提升成功的機率喔。
*本文章來自:夢想銀號,經作者同意轉載
企業經營的每個階段,幾乎都會遇到需要外部資源與專業協助的時刻,只是多數人並不確定,該從哪裡開始。
關於夢想智賦|你的公司資源加速器
我們致力於成為企業成長的最佳推手,提供一站式的企業資源整合服務,讓創業這條路不孤單:
【資金媒合】協助申請政府補助、財務募資,讓好點子有錢執行。
【顧問陪跑】提供數位轉型工具與專業諮詢,解決經營卡關難題。
【品牌曝光】舉辦活動與媒體宣傳,讓更多人看見你的品牌。
不論你是新創公司、中小企業還是想要數位轉型,我們提供多元顧問團隊來幫你找到對的成長資源!
► 想免費獲得第一手關鍵情報資源?免費加入【官方會員】獲得會員專屬電子報+【官方LINE帳號】,最新資訊不漏接,我們陪你一起把公司做大!